首页
招考信息
招生快讯
招生简章
招生政策
专业推介
学科专业
院系介绍
学科专业
招生计划
录取分数
招考咨询
部门简介
学校主页
banner图文解释1
banner图文解释2
banner图文解释3
banner图文解释4
招生快讯
首页
>
招考信息
>
招生快讯
>
正文
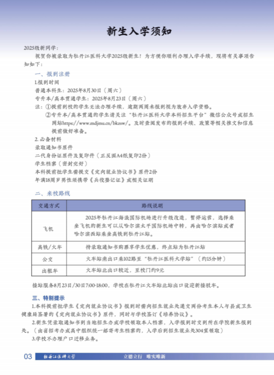
2025年牡丹江医科大学萌新指南
作者: 时间:2025-07-25 点击数:
上一篇:
关于2025年农村订单定向免费医学生签约工作的重要通知
下一篇:
重要通知:2025专升本、高本贯通新生开学报道事项早知道
主办单位:牡丹江医科大学
黑ICP备09098552号 Copyright(C)
今日访问量:
网站总访问量:
地址:黑龙江省牡丹江市爱民区通乡街3号